近十几年来,国内外神经重症医学经验积累和理念的更新,推动了我国神经外科重症管理的进步。2013年,中国神经外科重症管理协作组成立并发表我国第一部《神经外科重症管理专家共识(2013版)》。广大从事神经重症工作的医护人员不断掌握并深化相关神经重症医学知识和理念,规范医疗行为,提升了我国神经外科重症诊疗水平。神经外科重症医学是一门综合了神经外科学、重症医学、神经内科学、急诊医学、重症护理学、重症康复学等的交叉学科。多学科协作始终是神经外科重症医学的发展方向。
时隔七年,中国神经外科重症管理协作组组织全国十余家医院从事神经外科、神经外科重症、神经内科重症、重症医学、急诊医学、康复医学等专业的医护人员,根据我国神经外科重症医学的实际发展情况和需要,对2013版共识的结构与内容进行修订,历经2年时间编撰而成。
本共识适用对象为成人神经外科重症患者。
一、神经外科重症单元的定义、收治对象
(一)神经外科重症单元的定义
神经外科重症单元(neurosurgical intensive care unit,NICU)是指掌握了神经外科基本理论、基础知识和相关手术技能,同时又掌握了重症医学监测技术、重症医学理念的专科化多学科协作医疗团队,基于现代重症医学的理念,利用先进的监测技术、医疗设备和生命支持手段,对神经外科重症患者实施有效集中监测、诊断和治疗的医疗单元。
(二)神经外科重症单元的收治对象
中、重型急性脑血管病、重型急性颅脑损伤和脊髓损伤,中枢神经系统细菌性感染,癫痫持续状态,需要生命支持的围手术期神经外科患者、其他进展性神经系统重症患者等。
二、神经外科重症单元的配置条件
参考《中国重症加强治疗病房(ICU)建设与管理指南》(2006)等,NICU作为一个功能单位,应该具备符合条件的医护人员、独立的场所以及必要的设施和设备。
1.人员配置:
需要至少配备一名具备重症医学、神经科学理论和实践经验的副高级及以上医师全面负责诊疗工作。NICU医护人员应该接受过临床神经科学和重症医学的双重培训,掌握神经解剖、神经病理生理、常见神经外科疾病和并发症等知识;掌握重症医学基本理论、基础知识和基本技能;掌握颅内压监测技术、基本脑电生理学、脑血流监测技术等。护理人员与床位数配比数建议≥2∶1。有条件的单位可配备呼吸治疗师、电生理技师、康复理疗师、临床药师、营养师等。
2.环境配置:
建议NICU规模以8~10张/100张神经外科床位为宜,单床使用面积不少于15m2,床间距1 m以上,可配置满足患者不同体位变化要求的专用床。病房内采光明亮柔和,室温24℃左右,相对湿度60%左右。有独立的隔离房间,可根据情况增加单间病房的比例,并设立单独的正、负压病房,配置必要的空气净化设备和层流装置。
3.仪器设备配置:
根据各级医院的具体情况,建议参考如下配置方案:(1)一般配置:带有心电图、呼吸频率、血压、氧气饱和度模式的联网多功能监护仪以及可扩展其他功能的插口,带有呼气末二氧化碳浓度(etCO2)和有创压力监测模块,中心氧供及负压吸引系统,呼吸机,转运呼吸机,输液泵,注射泵,除颤仪,心电图机,排痰仪,胃肠营养泵,间歇充气加压泵,低温设备,血气分析仪和多功能气垫床等,相关科室应能够提供床旁X线拍片及相应微生物学实验室检查等。(2)神经专科配置:颅内压监护仪、经颅多普勒超声、24 h脑电监测仪器和量化的脑电双频指数(BIS)仪等。(3)可选配置:纤维支气管镜、超声设备、移动CT、脑组织氧含量监测仪、脑组织微透析仪、血液净化及相关神经康复设备等。
三、神经外科急诊及重症患者处理流程
NICU患者多病情复杂且危及生命,低氧血症、低血压、发热、疼痛躁动、低血糖、癫痫发作等因素还可能造成严重且不可逆的继发性神经功能损害,医生需要对患者病情做出迅速判断并实施治疗。强调按流程救治急性重型颅脑外伤、急性脑血管疾病及包括头部的多发伤急诊患者;标准化的诊断和治疗流程可及时纠正或解除危险因素、减少继发性损害,从而改善患者的预后。应建立绿色通道,缩短术前准备和入住NICU的时间。不同的医疗机构科室构架可能存在一定的差异,应根据实际情况制定合理、具体的处理流程(图1)。
▲图1 神经外科急重症处理流程
四、神经外科重症患者的全身及专科功能评估与监测
(一)全身查体及基本生命体征评估与监测
应全面评估患者的循环、呼吸、血液、骨骼和内分泌系统,并对危重症患者实施量化评估,掌握患者的整体状况,推荐使用APACHE(acute physiology and chronic health evaluation)Ⅱ评分表。同时根据系统评估结果,及时调整治疗目标及方案,使实施的治疗措施能够有效维持重症患者的基本生命体征。
(二)神经系统专科查体及神经监测技术
1.神经系统专科查体:
包括意识状态及格拉斯哥昏迷量表(Glasgow coma scale,GCS)、颅神经检查、肌力、肌张力、生理反射、病理反射以及语言能力(运动性、感觉性)等。颅脑损伤应详细记录头部特征性体征(熊猫眼征、battle征),开放性颅脑损伤应查伤口开放程度、污染情况,评估出血量及脑脊液漏情况,要特别注意多发伤,尤其是颈椎和胸部,脑血管病还应动态评估患者的神经功能状态。
2.颅内压及脑灌注压监测:
颅内压(intra cranial pressure,ICP)是指颅腔内容物对颅腔壁所产生的压力。颅脑损伤、脑肿瘤、脑血管疾病等均可导致脑组织移位或继发缺血、缺氧性改变,进而颅内压增高。部分病理状态下可为颅内压降低。颅内压异常与临床预后息息相关。颅内压监测与管理是神经重症患者临床救治的核心内容。有创颅内压监测是目前的主要方法,研究证据主要来自于重型颅脑损伤患者的临床研究,本共识借鉴相关资料并作相应推荐。(1)正常颅内压参数及异常颅内压分级:成人静息状态下正常颅内压为5.26~15.00 mmHg(1 mmHg=0.133 kPa),平卧位时颅内压持续超过15 mmHg定义为颅内压增高。颅内压增高的临床分度为:轻度15~20 mmHg;中度21~40 mmHg;重度>40 mmHg。持续颅内压
3.经颅多普勒(transcranial doppler,TCD)监测:
TCD用于脑血流及脑血管痉挛的监测,评估脑血管反应性和脑自主调节平均流速(FVm)变化,FVm随血管收缩而增加,随血管扩张而减少,可直接评估血管反应性,TCD因受颞骨窗的限制,10%~15%的患者不能准确监测,当然,TCD也有高度操作者依赖性,对去骨瓣的患者多普勒超声技术则可直视下大致观察颅内的正常结构及病变结构,同时测量大动脉起始端FVm。
4.脑电图(electroencephalography,EEG)监测:
脑电图监测是神经疾病患者的常用监测技术,可以帮助判断脑功能和神经损伤程度,早期判断SAH患者血流灌注情况,尽早发现脑血管痉挛,识别癫痫及非惊厥性癫痫持续状态(non convulsive epilepsy,NCSE);同时监测镇静,评估昏迷程度。但临床症状与脑电图未必完全同步。连续多次监测脑电图可作为预后状态判断的重要指标,脑电图频率由慢变快且波幅由低变高,慢活动减少,说明预后良好;否则,波幅降低或变为电静息者,慢活动持续不变,预后不良。
5.其他监测技术:
脑的生理、病理及代谢机制极为复杂,尤其在病理的情况下,除了以上监测技术外,尚有局部脑组织脑氧监测、颈静脉血氧饱和度监测及微透析技术的应用,床旁移动CT以及超声等神经影像学监测在神经重症医学领域的应用越来越广泛。
这些监测手段可以帮我们了解脑内局部或者整体的病理生理变化,但是单技术或者多参数监测技术的意义和价值尚需更多的循证医学证据。
五、重要器官及系统的功能支持与管理
(一)呼吸系统管理
神经外科重症患者的呼吸支持是基础治疗的重要内容。神经外科重症患者常有不同程度的意识障碍,且多伴有呼吸功能障碍,气道分泌物排出不畅,重者导致低氧血症和呼吸衰竭,影响患者预后。在遵守基本呼吸管理原则的情况下,对神经外科重症患者要关注专科患者特点。
1.遵循重症患者机械通气的基本原则,机械通气适应证包括:积极氧疗后仍不能改善缺氧,呼吸频率过快(>35次/min)或过慢(<6~8次/min),呼吸节律异常,通气不足和(或)氧合障碍(PaO2<50 mmHg),动脉血PaCO2进行性升高,心脏功能不全等。
2.评估呼吸状态。包括气道的自我保持能力、呼吸功能不全的原因和程度、基础状态和原发疾病状态以及呼吸系统本身的基础疾病和损伤情况,并作为呼吸管理策略制订的基础。必要时建立适当的人工气道。人工气道的管理可参考《中国神经外科重症患者气道管理专家共识(2016)》。
3.机械通气治疗过程中应制定相应的人工气道管理和呼吸机相关性肺炎预防的规范。医护人员应该接受相关预防、诊断和治疗呼吸机相关肺炎的系统培训。
4.当颅脑损伤同时伴有肺部病变或伴有胸部创伤时,要及时针对原发病进行相应的诊断和鉴别诊断,并采取针对性的治疗措施。
5.确立个体化通气目标,避免呼吸机相关性肺损伤。根据患者血气分析、血氧饱和度、呼吸末二氧化碳分压等指标调节机械通气模式及条件,以获得个体化的最适呼吸治疗。
6.进行呼吸支持时要特别注意对中枢的影响,注意机械通气和自主通气的协调,采取必要的镇静镇痛管理。目标是尽量达到正常的生理状态,避免脑组织缺氧,维持SpO2>95%,PaO2>80 mmHg,PaCO2维持在35~45 mmHg之间(过度换气时30~35 mmHg)。如果SpO2<90%,PaO2<60 mmHg,脑组织将出现缺氧。虽然短时程过度通气降低PaCO2可降低颅内压,但长时程过度通气可引起脑血管收缩导致脑缺血。存在急性肺损伤的神经重症患者可使用小潮气量和中等呼气末正压(positive end-expiratory pressure,PEEP)的肺保护性通气策略。PEEP升高可导致颅内血液回流减少,使颅内压升高,当PEEP超过15 cmH2O时可对颅内压产生明显影响。高于15 cmH2O的PEEP仅用于严重低氧血症时。
7.避免患者发生呛咳或呃逆,尤其对脑出血急性期或未处理动脉瘤等患者。机械通气患者若需要进行气道吸痰可预先短暂过度通气,吸痰过程避免停止机械通气,进行气道吸痰必须严格在15 s以内完成,尽量避免气道盐水冲洗。
8.有创机械通气应全程使用加热及湿化,湿化程度需要在33~44 mgH2O/L之间。关注口腔护理和胃肠道反流情况,强化口腔护理和胃肠道的管理可以避免或减少误吸,可以有效减少呼吸机相关性肺炎的发生率和严重程度。
9.脱机前要综合评估患者的呼吸状态、循环状态和中枢状态。当具备脱机条件时,要逐步脱机,避免不必要的风险和失败。必须每日动态评估人工气道的位置、气道通畅度、固定是否可靠等,对不能耐受人工气道的患者要适当镇静镇痛,避免因躁动导致颅内压升高。心功能较差者要慎重评估脱机可行性,避免因心脏负荷过重或心功能差引起脱机失败。
10.人工气道的去除,除了满足机械通气的要求外,还必须考虑患者神志状态、自主呛咳能力是否能够满足痰液引流的需要等。如能达到要求则尽量去除,使用高流量加温氧疗可能提高脱机拔管的成功率。
11.神经外科重症患者排痰能力明显降低,气道容易积聚黏稠的痰液且排除不畅,严重时可形成痰痂使气道梗阻。因此应加强翻身、拍背、吸痰等基础护理,可参考《中国神经外科重症患者气道管理专家共识(2016)》加强气道管理。治疗院内获得性肺炎或呼吸机相关肺炎时,除强化气道管理和胸部物理治疗外,必要时加用敏感抗生素,在多重耐药菌或泛耐药菌感染时建议联合使用抗生素。
(二)循环系统及血压管理
神经外科重症患者常常伴有血流动力学不稳定。低血压是预后不良的独立危险因素。在神经外科重症患者管理中必须谨慎预防、积极处理。神经外科重症患者低血压病因多种多样,低血容量性休克、神经源性休克、心源性休克、梗阻性休克、分布性休克都可能出现。因此,管理神经外科重症患者的循环建议遵循以下原则。
1.要快速鉴别导致休克或低血压的病因,超声技术是首选的血流动力学评估方法之一。超声可在床旁对血流动力学的各环节如前负荷、右心功能、左心舒张、左心收缩等各个方面进行半定量评估。如通过下腔静脉内径及呼吸变异度、左室舒张末面积大小可判断是否存在低血容量性休克;通过评估右室大小、心包积液及肺动脉压可判断是否存在梗阻性休克;通过评估右室功能、左心收缩舒张功能可判断是否存在心源性休克。根据机体的实时状态和对治疗的反应,酌情应用中心静脉压、肺动脉漂浮导管或者脉搏指示连续心输出量测定(pulse-indicated continuous cardiac output,PiCCO)等有创血流动力学检测方法,以获得连续、定量的血流动力学参数,制定精细化的血流动力学治疗方向和目标。在满足组织灌注的容量状态基础上,维持一个较低水平的中心静脉压,不仅有利于静脉回流,更能促进脑循环回流,起到脑保护的作用。基于PiCCO监测连续的定量心输出量的液体管理策略可能改善蛛网膜下腔出血相关迟发性脑缺血的神经预后。
2.明确循环改变病因后,需要快速去除导致循环改变的根本病因,同时进行精细化血流动力学管理,首先要维持大循环稳定,达到尿量、乳酸、上腔静脉血氧饱和度等群体化治疗目标要求。
3.大循环达到目标后,针对脑损伤的器官特异性,还需要进行颅脑器官水平的血流动力学管理。传统观念认为,为确保良好的脑灌注压60~70 mmHg,平均动脉压一般应维持在80 mmHg以上,建议成人重型颅脑创伤患者收缩压维持在110 mmHg或以上(Ⅲ级推荐)。当收缩压>160 mmHg或平均动脉压>110 mmHg,可引起血管源性脑水肿,并使颅内压升高。高血压往往是对颅内低灌注的生理性反射,在原因未能去除前,不要盲目降血压,以免恶化脑缺血,除非收缩压>160 mmHg或平均动脉压>110 mmHg。
神经重症患者在不同原发神经系统疾病或者同一疾病的不同阶段上均呈现出不同的脑血流状态,可能低灌注,也可能高灌注。为此,以颅脑灌注为导向的血流动力学管理需要综合评估脑血流状态、脑血管自主调节能力、脑氧合等,通过监测来决定个体的血压和血流管理目标。
(三)消化系统管理
神经外科重症患者常并发胃肠局部黏膜缺血坏死而致消化道溃疡、出血,肠蠕动减慢极易导致胃肠道运动功能障碍。国内多中心回顾性研究证实神经外科重症患者发病2周内上消化道出血的发生率为12.9%。因此需要常规进行消化系统管理。
1.应激性溃疡的危险因素:
GCS评分
2.应激性溃疡药物预防:
主要包括质子泵抑制剂(如埃索美拉唑等)、H2受体抑制剂、胃黏膜保护剂等。一般不推荐使用碱性抗酸剂药物预防。用药疗程一般建议3~7 d,危险因素越多,预防药物使用时间应越长。对于反复出血患者首先应该明确出血原因并进行相应治疗,可增加药物剂量,联合用药,或者变更药物种类。预防用药应注意所用药物副作用,同时也要警惕因胃液pH值改变及反流导致的院内获得性肺炎。
3.应激性溃疡非药物预防:
尽早开始肠内营养,提前使用肠内营养可减少预防用药的用药疗程。但单纯使用肠内营养预防效果证据不足。
4.应激性溃疡出血的诊断和检查:
咖啡色或血性胃液、柏油样黑便,结合患者血液常规检查中的血红蛋白、红细胞、红细胞压积等结果,以及血流动力学改变,可诊断消化道应激性溃疡出血,并确定上、下消化道出血的位置以及出血的程度。
5.应激性溃疡出血治疗:
(1)使用质子泵抑制剂或H2受体抑制剂治疗,若血性胃内容物>100 ml,应暂停胃肠道内喂养,持续胃肠减压,监测胃液pH值以及局部止血治疗。(2)对合并有消化道溃疡、胃底食管静脉曲张等原发疾病的如出现上消化道大出血,应组织相关科室会诊,必要时紧急胃镜检查及镜下止血。
6.护理要点:
(1)病情观察:严密观察患者意识、瞳孔、生命体征的变化,若患者有暗红色或者咖啡色胃内容物、柏油样便或者出现血压下降、脉搏细弱等休克早期指征时应立即报告医生。(2)饮食护理:消化道出血急性期,意识清醒的患者应先禁食,待病情稳定后进食流质或半流质饮食;昏迷患者病情稳定后可采取早期肠内营养支持。(3)体位护理:出血期绝对卧床休息。昏迷患者呕吐时去枕平卧,头偏向一侧,防止误吸。病情稳定后抬高床头30°。
(四)神经外科重症患者的镇痛镇静
神经外科重症及术后患者常出现不同程度的昏迷、疼痛、躁动、焦虑及谵妄;中枢损伤后,在去皮质抑制的状态下,交感中枢兴奋性传出增强,也可并发阵发性交感神经过度兴奋综合征,加重患者的病情或影响后续治疗。需要必要的镇痛和镇静治疗。
1.目的与意义:
(1)消除或减轻患者的疼痛及躯体不适感,减少不良刺激及交感神经系统过度兴奋;(2)改善患者睡眠,诱导遗忘;(3)减轻或消除患者焦虑、躁动甚至谵妄,防止患者的无意识行为干扰治疗,保护患者的生命安全;(4)降低各器官代谢负荷,减少氧耗氧需,减轻器官损害,减少各种应激和炎性损伤,保护器官储备功能,维持机体内环境的稳定,降低血压、颅内压;(5)短期轻镇静有助于患者配合治疗和护理。
2.疼痛与镇静程度评估:
(1)疼痛强度评估:遵嘱且能自主表达的患者,常用数字评分法(NRS),即"十分法"疼痛量表。其疼痛良好的评价目标值为<4分。昏迷但行为可观察的患者,推荐重症监护疼痛观察量表(CPOT)和行为疼痛量表(BPS)。(2)镇静、躁动及谵妄评估:目前临床常用的主观镇静评分系统有Richmond躁动-镇静评分(RASS表)、Riker镇静-躁动评分(SAS),此外,还有BIS等。RASS评分≥2分,同时具有谵妄相关危险因素的患者,建议使用CAM-ICU或ICDSC进行常规谵妄评估,两种评估方法具有较高的敏感性和特异性。
3.镇痛与镇静实施:
(1)镇痛治疗:阿片类药物是镇痛管理的首选主要药物。阿片类药物包括吗啡、芬太尼、瑞芬太尼、舒芬太尼、布托啡诺等,可以联合应用非阿片类镇痛剂,以减少阿片类药物的剂量及不良反应。(2)镇静治疗:苯二氮类、右美托咪啶、丙泊酚为镇静治疗的基本用药。与苯二氮
类相比,丙泊酚的浅镇静及拔管时间更短,右美托咪定明显降低谵妄发生率,但心动过缓发生率较高。上述镇静药物均存在不同程度的呼吸抑制以及血压下降等副作用,要把握药物剂量并实时监测。镇静治疗的同时或之前应予以镇痛治疗。建议镇静深度目标值为:浅镇静时,RASS-2~+1分,SAS 3~4分;深镇静时,RASS-3~-4分,SAS 2分;合并应用神经-肌肉阻滞剂时RASS-5分,SAS 1分。深镇静患者,必要时可以实施每日镇静中断(daily sedation interruption,DSI)治疗,DSI可能导致显著的颅内压升高和CPP降低,脑血流动力学恶化。(3)谵妄的识别与处理:谵妄是多种原因引起的一种意识混乱状态并伴有认知障碍。改善睡眠、改善觉醒、早期康复与活动等多元化非药物干预措施能降低部分谵妄的发生。右美托咪啶可以减少谵妄的发生,建议在成人机械通气谵妄患者中使用,不建议应用抗精神病药物来预防及治疗谵妄。
4.护理要点:
(1)查找造成患者疼痛或各种不适的原因,尽可能消除这些因素或采取物理治疗、心理护理的方法减轻患者不适及睡眠紊乱;可以配合使用制动的方法,避免意外拔管或损伤。(2)定时对患者进行镇痛镇静效果的主、客观评价及记录。(3)做好患者的口腔护理、皮肤护理等基础护理。(4)使用耳塞、眼罩和舒缓音乐、早期康复等措施改善睡眠,减少环境对危重患者身体及心理上的刺激。
(五)神经外科重症患者的营养治疗
营养不足可使并发症发生率增加,造成呼吸机撤机困难、病情恶化、住院时间延长及病死率增加等。目前营养风险筛查量表可参考2002量表(nutrition risk score 2002,NRS 2002)和NUTRIC Score。营养治疗是神经外科重症患者综合治疗的重要组成。
1.启动营养治疗的时间:
重症患者营养治疗时间分为超急性期(血流动力学不稳定)、急性期和后急性期。急性期又分为急性早期,重症发病后24~48 h;急性后期,重症发病后3~7 d。营养原则强调早期启动、缓慢增加和重视蛋白补充,建议入院48 h内即启动肠内营养(enteral nutrition,EN),初期1~3 d可供给的目标能量建议40%~70%,随后增加到80%~100%,神经外科重症患者EN优于肠外营养(parenteral nutrition,PN),同时,当遇到严重营养不良患者或者患者EN不足以满足其营养需要时,3~7 d内应该启动PN。
2.能量供给目标:
实施EN时,蛋白质能量比为16%,脂肪能量比20%~35%,其余是碳水化合物,热氮比在130∶1左右。PN时建议糖脂比5∶5,热氮比100∶1;实施PN时,碳水化合物最低需求为2 g·kg-1·d-1以维持血糖在适当水平,静脉脂肪混乳剂1.5 g·kg-1·d-1,复方氨基酸1.3~1.5 g·kg-1·d-1。重症患者建议20~25 Kal·kg-1·d-1作为能量供应目标。急性早期也可以采取低热卡(15~20 Kal·kg-1·d-1),但此时要求蛋白的补充必须足量,甚至加强,待机体全身情况稳定或需要长期营养治疗时,再补充足量能量。同时蛋白达到1.2 g/kg即可视为达到全能量目标。对于肾功能不全或者已经存在肾衰又没有肾替代疗法的患者,蛋白质的摄入可个体化。要关注患者肌松剂的使用,体温、镇痛镇静以及β受体阻滞剂等导致能量需求变化的情况,进行个体化调整。建议神经外科重症患者血糖水平控制在7.8~10 mmol/L。
3.营养支持的路径、方法、监测和调整:
神经外科重症患者绝大多数胃肠结构完整,因此EN是重要且主要的营养途径,包括鼻胃管、鼻空肠管、经皮内镜下胃造口、经皮内镜下空肠造口等。本共识重点介绍EN,有关PN内容可以参考相关营养指南实施。短期(<30 d)EN首选胃管喂养途径,患者不能耐受胃管或者有反流高风险时可以实施幽门后喂养(鼻空肠管),鼻肠管对营养剂颗粒细致度要求较高,容易发生堵管。实施EN前,可对患者进行洼田饮水试验等吞咽功能检查。如果患者存在消化道溃疡或出血等而不耐受EN时,可选择早期PN。超过7 d EN仍无法达标时(<60%能量目标),建议补充PN。EN持续需超过4周者,推荐进行经皮内镜下胃造口(PEG)或者经皮内镜下空肠造口(PEJ)。对于能逐步经口进食者,可选择经口营养支持(oral nutrition support,ONS)。
4.EN营养配方选择:
EN支持时应根据患者胃肠功能、合并疾病选择营养配方。可选用整蛋白均衡配方、短肽型或氨基酸型配方、糖尿病型配方以及高蛋白配方等。
5.护理要点:
EN营养剂的应用强调先低渗后高渗,喂养速度先慢后快(首日输注速度20~50 ml/h,次日后可调至60~100 ml/h),建议使用专用加温胃肠营养泵。每4 h检查胃管位置,抽吸胃液检查潴留情况,如果抽吸胃液>200~250 ml,结合当日喂养总量、颜色和性状以及患者情况,可暂停喂养。如胃内容物颜色和性状可疑出血,则应当送检排除。
六、神经外科重症专科管理
(一)颅内压增高的控制策略
颅内压增高是临床急危重症,脑出血、颅内肿瘤、脑积水、创伤、感染等情况均是直接原因。应尽快采取治疗措施。除消除引起颅内压升高的直接原因外,可采取一些共性的抢救策略降低颅内压。
1.一般处理原则:
抬高头部或者床头抬高30°,保持头颈部的轴线位置,减少颈部过度屈曲或旋转。处理发热,保持正常体温。
2.气道管理:
保持气道通畅,必要时气管插管,维持正常二氧化碳水平,防止缺氧、误吸导致的继发性脑损害。预防呼吸机相关性肺炎的发生;必要时暂时性过度通气。
3.渗透性治疗:
肾功能正常的患者可选用甘露醇、甘油盐水、高渗盐水等制剂,建议渗透性治疗目标值为300~320 mOsm/L;对于老年患者及肾功能容易损伤的患者,治疗目标可为290~300 mOsm/L。渗透性治疗要维持有效循环血量,避免肾脏损伤以及心衰。
4.镇静镇痛:
适当镇静状态可减少代谢需求、非同步通气、静脉淤血以及高血压和心动过速的交感神经反应来降低颅内压,对有气管插管的患者要予以适当的镇痛治疗。在应用镇静镇痛药物的同时应避免低血压。
5.低温治疗:
有关研究提示,低体温可减少脑细胞代谢,降低脑血流量和颅内压,可能会改善患者结局。也有观点建议控制体温于正常水平或轻度低体温(亚低温治疗)。低体温疗法的副作用包括心律失常、寒战、肺部易感染和凝血功能障碍。鉴于治疗性低体温仍存争议,这种治疗应仅限于临床试验或其他方法无效的颅内压增高患者。
6.脑脊液外引流:
当颅内压增高合并脑积水,或者病情需要进行颅内压监测时,可通过脑室外引流来辅助控制,需注意脑脊液外引流量和速度,同时预防感染等并发症。
7.去骨瓣减压手术:
去骨瓣减压能够降低颅内压、改善脑组织氧合。但要综合考虑手术致感染、迟发血肿、硬膜下积液、脑积水等风险。
(二)神经外科重症合并出凝血功能障碍的管理
1.遗传性凝血因子缺乏的管理:
Ⅷ因子和Ⅸ因子缺乏症(分别为血友病A和B)是最常见的获得性出血性疾病,占所有血友病患者的80%~85%。对于发生颅内出血的血友病患者,无论是否需接受手术治疗,均应立即给予充分的凝血因子替代治疗。具体补充方案见表1。
表1 血友病围手术期替代治疗方案

2.抗凝/抗血小板药物治疗中神经重症患者的管理:
(1)抗凝治疗患者的管理:颅内出血或颅脑损伤后,对接受抗凝治疗的患者多需要快速逆转,对于华法林等维生素K拮抗剂(VKA)临床常使用维生素K(初时剂量10 mg)拮抗。紧急情况下,重组活化凝血因子Ⅶ(rFⅦa)也是临床拮抗的有效方法。如果使用凝血酶原复合物PCC拮抗,推荐剂量为20~30 IU/kg,建议术前纠正INR至<1.4。用于逆转普通肝素(UFH)的药物是鱼精蛋白。静脉注射肝素后30 min至1 h,每100 U肝素应当给予0.5 mg硫酸鱼精蛋白,如果超过2 h,应当每100 U肝素给予0.25~0.375 mg的硫酸鱼精蛋白。鱼精蛋白也用于逆转低分子量肝素(LMWH)的抗凝作用。建议剂量为过去4 h内每1 mg LMWH给予1 mg鱼精蛋白,rFⅦa及PCC均可用于逆转LMWH的作用。针对新型抗凝剂直接Ⅹa因子抑制剂利伐沙班、直接凝血酶抑制剂达比加群等,遇有脑出血时第一原则是停用,早期可以活性碳胃内吸附,必要时对直接Ⅹa因子抑制剂建议使用PCC(50 U/kg)拮抗,对直接凝血酶抑制剂使用特异性拮抗剂(Idarucizumab)进行逆转。(2)抗血小板治疗患者的管理:大多数抗血小板药物是不可逆的,择期术前7~10 d必须停止用药,而对口服抗血小板药物的急诊患者建议通过血栓弹力图及其他血小板功能实验室检查明确受抑制程度,对于血小板功能显著受抑制的,应术前输注血小板后再实施手术,术后持续监测必要时继续替代治疗。对于血小板功能未受影响的患者或者简单的手术(如慢性硬膜下血肿钻孔引流术),可以不输注血小板。也可以用0.3 μg/kg的醋酸去氨加压素(DDAVP)逆转阿司匹林的效应。恢复抗血小板治疗的时机可参考相关共识建议。
3.急性创伤性出凝血功能障碍:
TBI患者常出现凝血指标异常,且对创伤预后有着重大的影响,指导建议如下:(1)出血及凝血功能障碍的初步管理:①抗纤溶药物:建议受伤后3 h内使用氨甲环酸,负荷剂量为1 g(给药时间至少10 min),然后再至少8 h时间给药1 g。②凝血功能支持:建议患者到达医院时就应立即开展对凝血功能支持的监测和相关措施。③初步凝血复苏:可疑进展出血,建议保持输注FFP与红细胞的比例至少为1∶2或者输注纤维蛋白原和红细胞。(2)进一步目标导向的凝血管理:①目标导向治疗:推荐在标准实验室凝血指标和(或)黏弹性试验的指导下,采用目标导向策略进行复苏措施。②FFP的管理:PT和(或)APTT>正常的1.5倍和(或)提示凝血因子缺乏可使用FFP;对于没有进展出血的患者,避免输注FFP。③浓缩凝血因子的管理:功能性凝血因子缺乏的情况下,推荐使用浓缩凝血因子进行治疗;如果纤维蛋白原水平正常,推荐根据黏弹性中存在的凝血启动延迟的证据给予PCC;建议将FⅩⅢ的监测纳入凝血支持流程中。④补充纤维蛋白原:血浆纤维蛋白原水平≤1.5 g/L,推荐使用纤维蛋白原浓缩物或冷沉淀进行治疗;建议补充初始纤维蛋白原3~4 g。重复剂量根据黏弹性试验和纤维蛋白原水平评估指导下给予。⑤血小板:建议维持血小板计数100×109/L以上;如出现明显血小板减低,应根据需要个体化输注血小板。⑥钙剂:推荐在大量输血期间监测离子钙水平并保持其在正常范围内;建议使用氯化钙纠正低钙血症。⑦rFⅦa:不推荐使用rFⅦa作为一线止血治疗;只有紧急手术需快速纠正凝血功能异常或创伤性凝血病持续存在的情况下才考虑最小有效剂量rFⅦa(20 μg/kg)。
(三)神经外科重症的康复管理
1.NICU早期康复的意义:
意识障碍、严重认知及肢体功能损害是NICU患者的特点。研究表明,早期康复可以促进NICU患者神经和机体的功能恢复,减少各种并发症,缩短NICU住院时间并降低医疗费用,帮助患者早日回归家庭和社会。
2.NICU早期康复的组织管理:
康复团队建议有NICU医生、康复医生、物理治疗师(physical therapist,PT)、作业治疗师(occupational therapist,OT)、言语治疗师(speech therapist,ST)和护士等,NICU医生或康复医生担任组长,PT、OT和护士是康复治疗主要实施者。为了使早期康复能够安全成功地实施,需要建立完善的康复治疗流程和方案、纳入指征、暂停指征以及在整个康复过程中要密切监测各项指标变化及不良事件发生。各成员要分工明确,互相沟通和协作,定期召开小组会议,每天进行评估并设定康复目标。
3.NICU早期康复开始时机:
NICU早期康复开始时机目前尚无统一认识。建议根据不同病因采取不同康复开始时间和强度:(1)缺血性脑卒中及脑出血:缺血性脑卒中患者推荐发病后24 h开始康复治疗,24~48 h内建议低强度康复。脑出血患者推荐康复开始前应该密切监测出血量和血压的变化,在出血稳定至少24 h后再开始康复治疗,所以早期康复期间要确保血压稳定,尤其是收缩压不超过140 mmHg。(2)动脉瘤性蛛网膜下腔出血:推荐动脉瘤处理后24~48 h就可以开始早期康复。脑室外引流不是早期康复的禁忌证。(3)颅脑损伤:重度TBI患者早期往往需要进行颅内压和神经功能的监测,并有随时进行外科手术干预的可能,所以康复治疗开始时间尚不一致。推荐在神经功能稳定后24 h开始康复治疗。
4.NICU早期康复暂停指征:
(1)MAP<70 mmHg或>120 mmHg;(2)HR
5.NICU早期评估和康复方案:
(1)意识评估和方案:常用的有昏迷恢复量表(CRS-R)、GCS和全面无反应性量表(FOUR)等,建议由经过专业培训的人员进行反复多次评估以减少行为学量表较高的误诊率。目前缺乏确切有效的促醒治疗方法,药物、高压氧和电刺激是常用的早期促醒方法。(2)肺康复评估和方案:①评估方法:临床查体(视、触、叩、听诊)、肺功能(潮气量、肺活量、用力肺活量及每分钟最大通气量等)和肺部影像学(胸部X线和CT)。②康复方案:被动肺康复技术(气道清洁、球囊扩张技术、正压通气、胸壁关节松动术、排痰训练、体位引流、物理因子及体位训练等),上述方法主要针对意识障碍患者;主动肺康复训练(气道廓清技术、呼吸肌训练、呼吸模式训练及咳嗽训练等)。(3)吞咽功能评估和方案:常用评定方法包括纤维内窥镜吞咽功能检查(FEES)、视频X线透视吞咽检查(VFSS)和饮水试验等。FEES可床旁操作,直接观察到咽喉部软组织损伤、管理分泌物及检查咽喉部感觉功能,所以是吞咽功能评估的首选检查方法。康复方案:建议应用口轮匝肌训练、舌运动训练、增强吞咽反射能力的训练、咽喉运动训练、空吞咽训练、冰刺激、神经肌肉电刺激等方法。(4)肢体运动康复评估和方案:建议肢体运动康复方案:①良肢位摆放,减少肌肉痉挛和异常模式的发生;②被动活动,维持关节活动度预防关节挛缩;③采取渐进式活动方式:床上(床头抬高30°~80°),坐(床边和床边座椅),床边站和步行训练,推荐每一阶段每天完成2~3次,每次30~60 min,直到能够完全耐受,然后可以进入下一阶段。
6.高压氧治疗:
高压氧治疗可增加组织氧含量,减轻脑水肿,降低颅内压。高压氧联合常压氧治疗是相对安全的辅助治疗。临床应用建议如下:(1)颅内无活动性出血、无脑疝、无气胸、无严重肺损伤及脑脊液漏的急性中重度TBI患者,经高度选择、脑内存在明确的代谢失调区的慢性TBI患者。(2)生命体征稳定的缺血缺氧性脑病应尽早进行高压氧治疗。(3)出血性卒中急性期不建议高压氧治疗。
七、神经外科重症并发症的管理
(一)中枢神经系统细菌感染
1.流行病学特点:
神经外科的中枢神经系统感染以细菌感染最为常见,中枢神经系统感染的归因病死率可高达4.4%~33.3%。根据CHINET数据,中枢神经系统感染中表皮葡萄球菌、人葡萄球菌、溶血葡萄球菌、金黄色葡萄球菌等革兰染色阳性细菌为常见病原菌,比例在55%左右,革兰染色阴性细菌占45%左右,尤其是鲍曼不动杆菌以及肺炎克雷白菌感染有增多趋势。
2.危险因素及诊断标准:
(1)与中枢神经系统感染相关的危险因素主要有:手术时间长于4 h、脑脊液漏、高龄患者、开放性伤口、近期接受化疗以及免疫抑制剂治疗、大剂量糖皮质激素应用、颅内引流管或腰池引流管放置>72 h、糖尿病或血糖控制不良、人工植入物使用不当或不合理、术中大量失血。(2)诊断标准:病原学诊断标准:符合以下1~5项者为病原学确诊标准。临床诊断标准:符合以下1~4项者为临床诊断标准。①临床表现:A.新发的意识状态下降;B.治疗过程中的头痛、呕吐、视乳头水肿等颅内压增高;C.脑膜刺激征阳性;D.新发的癫痫、低钠血症以及下丘脑垂体功能降低等伴发症状,脑室腹腔分流术后的患者急性腹膜炎症状;E.全身感染症状:患者表现为体温异常(体温超过38 ℃或低于36 ℃)、心率和呼吸加快等全身炎症反应的症状和体征。②影像学表现脑水肿、硬膜增厚强化或者脑室系统扩张,典型病例可有颅内组织及病灶的强化。MR弥散加权成像有助于脑脓肿的鉴别诊断。③血常规可见白细胞升高,中性粒细胞比例升高。④脑脊液检查可见典型的炎性、脓性脑脊液性状,绝对白细胞数>100×106/L(剔除血性脑脊液影响因素),多核白细胞数>70%。葡萄糖含量<2.6 mmol/L,脑脊液葡萄糖/血清葡萄糖比值<0.66,蛋白含量增加。⑤脑脊液、手术切口分泌物、手术标本细菌学涂片或者细菌培养阳性是诊断的金标准(除外标本污染),或者通过PCR技术、二代基因测序技术等相对可靠的病原学鉴定方法。
3.治疗原则:
(1)留取相关标本进行细菌涂片或培养后,及时开始经验性抗菌药物治疗。后期根据病原学及药敏结果及时调整治疗方案。(2)选择易透过血脑屏障的抗菌药物。(3)建议使用说明书允许的最大药物剂量静脉途径用药以及可能的长疗程治疗。(4)经验性抗菌药物治疗>72 h无疗效不佳者,考虑调整治疗方案。(5)脑室内或腰穿鞘内注射抗菌药物为治疗途径之一,建议审慎使用。(6)明确颅内感染后,要对有关联的病灶进行必要的外科干预控制。原则上要彻底清除伤口等感染灶以及污染的人工植入物,并采取必要的脑脊液引流措施。
4.疗效评判标准及治疗时程:
(1)疗效评判标准:除外其他部位感染后,1~2周内连续3次如下指标正常为临床治愈。①脑脊液细菌培养阴性;②脑脊液常规白细胞数正常;③脑脊液生化糖含量正常;④临床体征消失;⑤体温正常;⑥血液白细胞及中性粒细胞正常。(2)建议治疗时程:中枢神经系统感染推荐长程治疗,符合临床治愈标准后继续应用抗菌药物治疗1~2周。
(二)脑损伤继发性癫痫
继发性癫痫又称症状性癫痫或获得性癫痫,持续脑电监测有利于提高癫痫患者的检出率。颅脑创伤后抽搐发作(posttraumatic seizures,PTS)和颅脑创伤后癫痫(posttraumatic epilepsy,PTE)是TBI后常见的并发症,一旦发作会影响患者的生存质量。
1.PTS和PTE的定义:
分为立即(
2.危险因素:
包括严重TBI、是否存在PTS、近皮质的脑内血肿或脑挫裂伤、高龄(>65岁)、颅骨(线性或凹陷性)骨折、颅内出血体积>15 ml以及Ⅲ~Ⅴ级蛛网膜下腔出血。脑肿瘤癫痫发作的风险受肿瘤的类型、位置、生长速度以及病变数量的影响,幕下肿瘤很少与癫痫有关,额叶、颞叶和顶叶皮质肿瘤引起癫痫的风险高。
3.预防和治疗:
(1)PTS的处理。预防性使用抗癫痫药物(antiepileptic drug,AED)对于晚期癫痫的发生率无任何预防作用,不建议常规采用AED预防晚期癫痫。但重型颅脑损伤患者伤后尽早静脉途径预防性AED治疗可减少伤后早期痫性发作(7 d内)的风险。(2)PTE的处理。①药物治疗:PTE的患者(包括非惊厥性癫痫),应该采用规范化药物治疗。常用药物包括:苯妥英钠、丙戊酸钠、卡马西平、巴比妥、拉莫三嗪、左乙拉西坦、奥卡西平、托吡酯等。根据癫痫发作的次数和性质,选择单一药物治疗、两种或多种药物联合治疗。苯二氮类药物是立即控制任何类型癫痫发作的首选药物,如果二线药物无效,则通常将治疗升级为麻醉药物。治疗持续时间通常为2年。应定期监测患者血清AED的浓度,同时关注药物不良反应及毒性。②外科手术:病程2年以上、两种AED正规治疗无效、每月1次以上发作,诊断为药物难治性PTE。对于药物难治性PTE或患者难以耐受药物的副作用,应进行癫痫手术评估。当癫痫灶不明确或无法行切除手术时,可以考虑行神经调控治疗。
4.非惊厥性癫痫和癫痫持续状态:
非惊厥性癫痫是指没有突出的躯体发作症状,表现为非痉挛性的痫样放电。危重病患者人群中,8%~20%的患者出现非惊厥性癫痫发作(NCS)或非惊厥性癫痫持续状态(non convulsive epilepsy,NCSE)。对于非痉挛性癫痫推荐进行持续脑电图监测,尽早进行抗癫痫治疗,同时处理原发病。
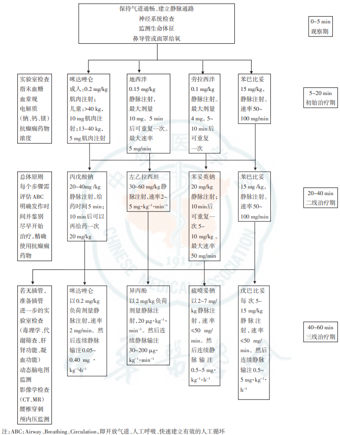
癫痫持续状态(status epilepticus,SE)是指癫痫终止机制故障或启动机制异常导致的不正常的、长时间的癫痫发作(时间点t1)。因癫痫的类型和持续时间不同,这种状态会导致不同的长期后果(时间点t2后),包括神经元死亡、神经元损伤和神经元网络的改变。t1是启动治疗的时间,即全身性强直阵挛性癫痫发作后5 min,伴或不伴意识障碍的局灶性癫痫发作后10 min。t2标志着神经元损伤或神经网络的自我永久性损伤可能开始,并且表明SE最迟在那个时间应该被控制;对于全身性强直阵挛性癫痫发作,为30 min。SE分为早期、确诊期、难治期和超级难治性SE。临床和脑电图癫痫发作停止是治疗目标,分阶段治疗策略见图2。未及时建立静脉通路的SE,肌内注射咪达唑仑有效。
▲图2 癫痫持续状态的处理流程
5.护理要点:
SE时应迅速将患者平卧,头偏向一侧,松开衣领,保持呼吸道通畅,抽搐时不可强行按压肢体,用牙垫或裹纱布的压舌板塞入患者上下臼齿之间,以防咬伤舌头。加床档,适当使用约束带保护。记录肢体抽搐持续及停止时间、意识变化时间等,及时报告医生。观察药物使用后可能出现的呼吸抑制,静脉给药时速度要慢,给药同时密切注意患者呼吸节律及生命体征的变化。
(三)静脉血栓栓塞性疾病:
静脉血栓栓塞症(VTE)是神经外科危重病患者常见且后果严重的并发症,包括深静脉血栓(DVT)和肺栓塞。
1.危险因素:
除血流缓慢、血管壁损伤和血液高凝状态等常规因素外,专科因素包括合并骨盆及四肢损伤/骨折、脑卒中、瘫痪或长期卧床、渗透性脱水、高龄、中心静脉留置导管、血液高凝状态、长时间手术及制动、重症感染等。
2.诊断:
实验室检查主要包括D-二聚体等检查,影像学检查包括多普勒超声、CT静脉成像、磁共振静脉成像、静脉造影等。静脉彩色多普勒超声检查是诊断DVT的金标准,DVT诊断流程见图3。肺动脉CT血管造影(CTPA)是诊断肺栓塞的金标准。
▲图3 深静脉血栓的诊断筛查流程
3.预防及治疗:
强调早期、全程。方法有物理预防和药物预防。物理预防可以增加下肢静脉血流回流,减少静脉血流淤滞,包括间歇充气加压泵(intermittent pneumatic compression,IPC)和加压弹力袜,IPC可以明显降低DVT发生率。药物预防为各类抗凝药物。
治疗要及早且请专科会诊,无绝对禁忌证即开始抗凝治疗,根据患者情况选择低分子肝素、肝素、VKA或新型口服抗凝药物;不适合抗凝的患者应该放置下腔静脉滤器,以防止肺栓塞;根据血管外科专科会诊意见,部分患者可选择导管溶栓、机械取栓或者外科手术取栓;CTPA证实发生肺栓塞的患者,应该多科会诊基础上个体化原则综合治疗。
4.护理要点:
(1)严密观察有无下肢肿胀或胀痛,有无深静脉扩张。尤其注意患肢皮肤温度、颜色、与对侧相比有无改变。观察呼吸情况,警惕不明原因的呼吸困难、气促等肺栓塞表现。(2)抗凝及溶栓治疗后要密切观察患者皮肤黏膜、牙龈、注射部位有无出血点,注意有无咯血、便血及血尿,观察患者神志、瞳孔的变化,有无头痛、呕吐、意识障碍、肢体瘫痪等颅内出血征象。
(四)神经内分泌并发症及其管理
1.下丘脑垂体功能减低:
神经外科重症患者出现下丘脑-垂体-靶腺轴功能紊乱,下丘脑垂体功能减低会增加患者病死率。TBI存活患者中33%~50%合并部分或全部下丘脑垂体功能减退,SAH后也可以出现下丘脑垂体功能减退,应引起重视。
垂体前叶功能减退是由于垂体前叶功能受影响而引起的一种或多种激素绝对或者相对的不足,进而引起一系列内分泌激素减退的表现。垂体后叶受损表现为中枢性尿崩症、脑性耗盐综合征和抗利尿激素分泌不当综合征。患者多表现为头痛、乏力、食欲减低、意识状态改变等,易漏诊。临床明确下丘脑垂体功能减低,建议实施必要的垂体激素替代治疗,尤其是皮质醇激素及甲状腺激素的替代。
2.尿崩症及高钠血症:
中枢性尿崩(central diabetes insipidus,CDI)是由于抗利尿激素(ADH)缺乏导致大量稀释性尿液排出(多尿)的疾病。常见于鞍区肿瘤如颅咽管瘤术后、重型颅脑损伤、脑死亡以及蛛网膜下腔出血等,原因多考虑颅内脑损伤导致下丘脑垂体尤其是垂体后叶损伤所致。(1)CDI的临床表现:主要是持续性多尿和烦渴,尿量在成人超过40~50 ml·kg-1·d-1。多尿期可持续数小时到数天;5~6 d后,部分患者尿量接近正常,此时患者可能有储存的ADH释放。后期由于ADH耗竭,或者分泌ADH的下丘脑垂体细胞功能不全,继而出现永久性尿崩,谓之三相性尿崩。(2)CDI的检查方法:包括24 h尿量和实验室检查,如:电解质、随机血浆渗透压和尿渗透压及肾功能的检查。另外,通过禁水试验和DDAVP试验可了解产生ADH和肾脏应答的能力,如果体质量减轻超过起始体质量的5%和(或)血浆Na+高于143 mmol/L和(或)血浆渗透压高于295 m0sm/kg H2O和(或)尿液渗透压升高至正常值,则必须停止试验。短期内得到检查结果十分重要,因此,要与实验室进行密切合作。(3)CDI的诊断:低渗尿(渗透压<300 mOsm/kg或尿液/血浆渗透压比
3.低钠血症:
低钠血症在神经重症患者中较为常见,低钠血症会影响神经元的结构和功能,严重的会导致患者预后不良。
低钠血症的临床表现:低钠会导致急性脑水肿;在血清钠浓度<125 mmol/L时,出现冷漠、虚弱、头痛、恶心和呕吐;在浓度<115 mmol/L时,可发生意识改变、癫痫、昏迷、呼吸停止和死亡。
低钠血症的常见原因:(1)抗利尿激素分泌失调综合征(syndrome of inappropriate antidiuretic hormone,SIADH):血液高渗、血容量减少及中枢因素均是ADH分泌增加的主要原因,重型颅脑损伤或其他神经重症患者会致SIADH,其主要病理生理机制是ADH释放过多,不受渗透压等正常调节机制的控制,肾脏对游离水保留过多,导致临床血容量正常的患者出现稀释性低钠血症。①诊断标准:血钠<135 mmol/L,血浆渗透压
八、神经外科重症管理的伦理学问题
神经外科重症患者病情危重且变化快,病死率高,秉承救死扶伤负责任专业态度的同时,更应恪守医学伦理学原则。
1.患者知情同意原则:
重视对患者意识及自主决策能力的评估,并将评估结果与其家属或代理人沟通。自主决策能力下降或丧失,涉及患者的相关监护和治疗决定权则应转移至其代理人。患者家人不在身边时的紧急医疗决策时,以符合患者最佳利益的决策为出发点,按医疗单位医务流程处理,并做好相应医疗记录。
2.医患沟通原则:
良好的医患沟通是体现人文关怀和保障医疗质量的重要环节。可以以家庭会议形式,约定患者的亲属、朋友或利益关切方(如车祸肇事方、单位领导等)、家庭医生等共同参与,共同讨论、解释病情并确认治疗目的。沟通过程中建议富有经验的高年资医生参与。同时,应建立规范的重症监护病房探视制度。
3.限制或放弃生命支持治疗:
神经外科重症患者病情危重,部分患者的长期植物生存或死亡事件能够预测,因此,要面对限制、放弃治疗及临终关怀等伦理问题,我国目前对于放弃生命支持治疗仍没有统一的规定和相关立法。建议医疗团队运用各种评估手段评估预后,再与患者家属进行讨论并达成最终共识,并签署相关知情同意文书。
4.脑死亡和器官捐献:
"脑死亡"是全脑功能包括脑干功能的不可逆终止。从伦理角度,脑死亡等同于死亡。脑死亡一经诊断,在获得同意(脑死亡前患者本人同意或脑死亡后代理人同意)和医学条件符合的情况下,患者可以成为器官移植的供体。脑死亡的判定、质控和严格评估在我国已经逐渐开展,但关于以神经病学标准来确定死亡的争论依然存在。
5.人体研究和临床试验:
临床试验是现代转化医学的重要研究方式。在治疗涉及临床研究项目时,应经过伦理委员会讨论并同意,充分告知受试者及家属关于临床研究的有效性、风险。充分保障受试者的权益。
神经外科重症医学作为新兴的神经外科亚专科,需要依托神经外科及重症医学的临床思维、完善的生命监测体系、及时的外科干预手段去迅速有效解决临床神经外科重症难题。神经外科重症管理也代表了未来精准医学的发展方向,做好临床工作同时,神经重症患者各种医疗信息的整合、重症患者资料数据库的建设以及院际之间的互联互通,疾病辅助诊断模型的建立和应用,远程教育、培训和会诊体系的建立,重症患者可穿戴设备的开发和利用;院前、院中和院后一体化救治体系的建立等,都是未来构建整体神经外科重症管理体系的重要内容。
本共识执笔者:魏俊吉(中国医学科学院北京协和医学院北京协和医院神经外科);康德智(福建医科大学附属第一医院神经外科);江荣才(天津医科大学总医院神经外科);赵元立(首都医科大学附属北京天坛医院神经外科);胡锦(复旦大学附属华山医院神经外科);石广志(首都医科大学附属北京天坛医院ICU);高亮(上海第十人民医院神经外科);柴文昭(中国医学科学院北京协和医学院北京协和医院ICU);王宁(首都医科大学宣武医院神经外科);徐跃峤(首都医科大学宣武医院神经外科);邱炳辉(南方医科大学南方医院神经外科);黄齐兵(山东大学齐鲁医院急诊科);李立宏(空军军医大学附属唐都医院急诊科);高国一(上海仁济医院神经外科);林元相(福建医科大学附属第一医院神经外科);刘劲芳(中南大学附属湘雅医院神经外科);李敏(空军军医大学附属唐都医院神经外科);刘丽萍(首都医科大学附属北京天坛医院神经内科);王芙蓉(华中科技大学同济医学院附属同济医院神经内科);周立新(中国医学科学院北京协和医学院北京协和医院神经内科);方文华(福建医科大学附属第一医院神经外科);徐珑(首都医科大学附属北京天坛医院神经外科);张丽娜(中南大学附属湘雅医院ICU);张立平(兰州大学第二附属医院神经外科);刘磊(解放军总医院神经外科);杨朝华(四川大学附属华西医院神经外科);李兵(空军军医大学附属西京医院神经外科);孙世中(海南省三亚市人民医院神经外科);王泳(首都医科大学附属北京复兴医院高压氧康复科);杨琳(首都医科大学附属北京朝阳医院高压氧科);李东海(南昌大学第一附属医院神经外科);吴雪海(复旦大学附属华山医院神经外科);张笑(中国医学科学院北京协和医学院北京协和医院神经外科);张波(深圳市人民医院神经外科);冀蓁(解放军总医院神经外科);张毅(中国医学科学院北京协和医学院北京协和医院神经外科);陈慧娇(天津医科大学总医院神经外科);张泽立(山东大学齐鲁医院急诊科);赵卫平(内蒙古自治区人民医院神经外科);黄立(中南大学附属湘雅医院ICU)
本共识编委会成员:周定标(解放军总医院神经外科);周良辅(复旦大学附属华山医院神经外科);王任直(中国医学科学院北京协和医学院北京协和医院神经外科);王硕(首都医科大学附属北京天坛医院神经外科);张建宁(天津医科大学总医院神经外科);康德智(福建医科大学附属第一医院神经外科);毛颖(复旦大学附属华山医院神经外科);费舟(空军军医大学附属西京医院神经外科);李新钢(山东大学齐鲁医院神经外科);冯华(陆军军医大学附属西南医院神经外科);刘健(贵阳医学院附属医院神经外科);江基尧(上海仁济医院神经外科);侯立军(海军军医大学上海长征医院神经外科);高国栋(空军军医大学附属唐都医院神经外科);游潮(四川大学附属华西医院神经外科);漆松涛(南方医科大学南方医院神经外科);赵世光(哈尔滨医科大学第一附属医院神经外科);彭斌(中国医学科学院北京协和医学院北京协和医院神经内科);田恒力(上海市第六人民医院神经外科);刘佰运(首都医科大学附属北京天坛医院神经外科)






